网站首页
联系我们
网站首页
学校概况
学校简介
办学理念
机构设置
党政机构
领导分工
平外党建
工作活动
文件制度
校园动态
校内新闻
校务公开
教育教学
师资队伍
学生工作
团委工作
校园之声
招生就业
招生简章
招生政策
报到流程
就业指导
平安校园
安全教育
校内新闻
school profile
校内新闻
校务公开
首页
> 校园动态 > 校内新闻
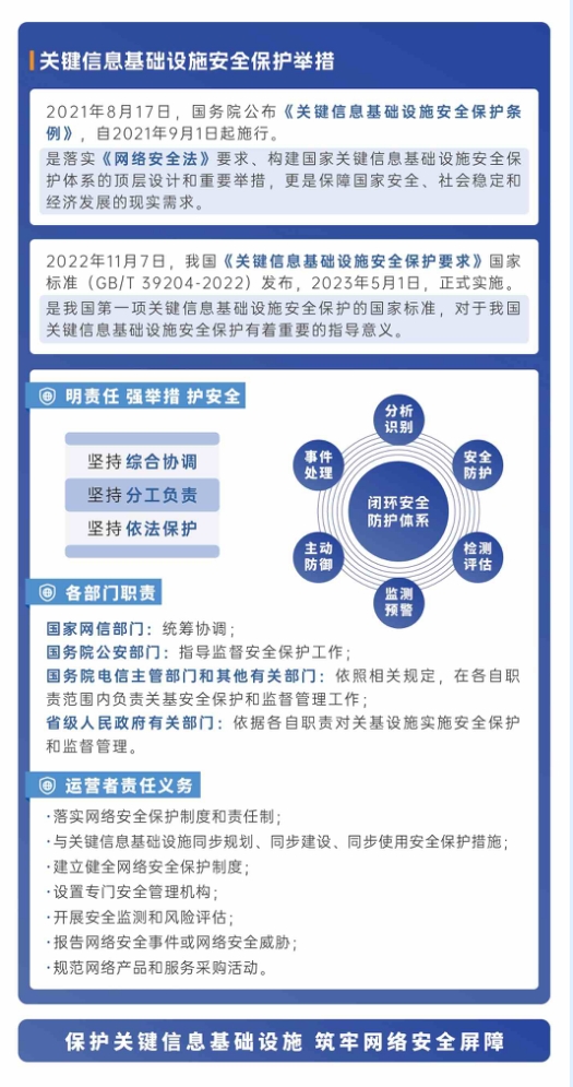
2024年网络安全宣传周手册
发布时间:2024-09-10
浏览次数:
537
文章来源:转自2024年国家网络安全宣传周组委会
友情链接:
教育部
河南省教育厅
平顶山教体局
国家智慧教育公共服务平台
智慧职教
河南省职业院校“双师型”教师管理系统